一、危废处置的核心原则
优先资源化:能回收再用的绝不浪费(比如废矿物油再生、废电池提金属);
必须无害化:无法利用的要消除危险特性(比如废酸中和、重金属污泥固化);
资质是底线:所有处置必须找有对应资质的单位,无资质处置=违法!

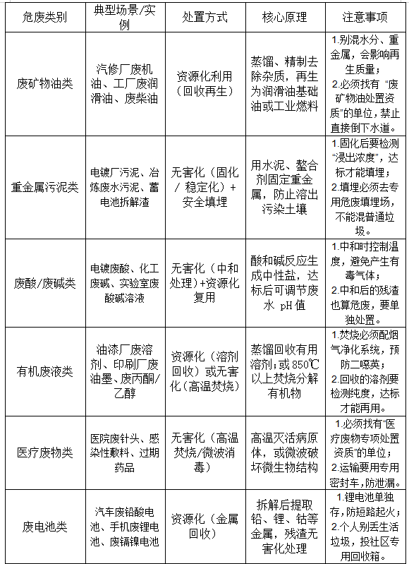
二、8类常见危废处置对照表


三、注意事项
1.哪怕是几公斤废机油,也不能倒垃圾桶或下水道——根据《固体废物污染环境防治法》,无资质处置少量危废,照样面临最高20万元罚款。
2.企业要跟踪处置全流程:留存转移联单、索要处置凭证,确保危废真的被合规处理,避免“资质单位收了却偷偷倾倒”的风险。
3.把废酸和废碱混放,可能会发生化学反应产生有毒气体;把医疗废物和废电池混放,会增加交叉污染风险——危废必须分类存储、分类处置,不能混放。